
RDB와 GDB의 장점을 함께 구현한 사례
Background
글로벌 유명 저널인 포브스(Forbes)와 세계 최고 연구 기관인 가트너(Gartner)는 AI 기술을 효율적으로 실현하기 위한 핵심기술로 그래프 기술(Graph Technology)에 주목하고 있다. 즉, 기존에 사용되어왔던 데이터 관리 방법 대비 복잡한 관계성 데이터를 분석 활용하기에 그래프 기술이 매우 효과적이라는 것이다. 이제는 이미 누구나 인지하는 사실이고, 전 세계의 기업들 또한 앞다투어 그래프 기술을 도입하는 추세다.
이번 적용 사례를 통해 소개할 국내의 한 조선소(이하 D 조선소)는 기존 관계형 데이터베이스를 유지하면서도 그래프 기술을 활용하여 데이터 이력 관리 및 탐색 서비스를 개선할 방법을 찾고 있었다. D 조선소는 하드웨어(상선, 해양 플랜트 등) 기술과 AI를 활용한 소프트웨어 기술 등으로 해양 산업의 미래를 선도하고 있는 기업이다.
하나의 상선 모델에는 그 상선을 만드는데 필요한 특정 제품이 어떤 부품들로 구성되는지에 대한 데이터에 접근할 수 있다. 이를 짧게 BOM (Bills of Material), 또는 자재 명세서라고도 부른다. 몇십 가지의 상선과 그 외 기술들을 개발하는 조선소라면 실존하는 데이터도 셀 수 없을 만큼 많을 것이다.
BOM 정보를 조회할 때 모델 이름, 자재 번호, 또는 도면 번호를 검색하여 원하는 정보를 찾을 수 있다. D 조선소는 비트나인의 아젠스그래프(AgensGraph)를 찾기 전, 대표적인 관계형 DB인 오라클(Oracle)을 사용해왔다. 관계형 DB와 그래프 DB의 장점들만으로 데이터 관리 시스템을 효율적으로 탈바꿈한 D 조선소의 사례를 아래와 같이 소개해 보고자 한다.
Challenge
상선 하나를 제조하는 과정 자체가 기므로, 관련 부품이 업데이트되거나 관련 하청 업체들의 정보가 자주 바뀌는 상황이라면, 이에 대한 이력 관리 및 관계정보를 잘 파악해야 할 필요가 있다.
D 조선소가 사용하는 오라클은 데이터 저장 및 관리 용도로는 최적의 데이터베이스로 선호되고 있다. 하나의 배에 해당하는 수억 개의 데이터를 테이블 형태로 관리하는 것은 RDB의 가장 큰 강점 중 하나이다. 다만, 기존 시스템은 데이터의 트랜잭션(Transaction)과 사용자 동시접속이 많은 경우에 처리 속도 저하의 이슈가 있었다. RDB에서 쿼리를 수행할 때 데이터와 사용자가 많을수록 테이블의 조인 과정에서 관계 연산 작업의 시간 소요가 늘어나기 때문이다. 또한, 테이블로 나타내는 1억 개 이상의 데이터는 한눈에 보기 힘든 모델링 구조를 가졌기 때문에 서비스와 데이터 간 관계 및 영향도 분석이 불가능에 가까웠다.
또 설계 변경이 필요한 경우에는 실제 변경하고자 하는 지점이 다른 지점에서 어떤 영향을 줄 수 있는지에 대한 관계정보 파악 및 분석이 필요했다. 따라서 D 조선소는 다양한 제조 데이터를 쉽게 확인해 분석하고, 트랜잭션 쿼리 수행의 시간을 줄이기 위한 획기적인 솔루션이 필요해졌다.
D 조선소는 새로운 데이터 관리 서비스를 구축하기 위해 오라클 DB보다 쿼리가 빠르고 분석이 용이하면서도 관계형 데이터 친화적인 DBMS를 찾게 되었고, 그에 가장 적합한 멀티모델 DB인 비트나인의 아젠스그래프를 도입했다.
Solution
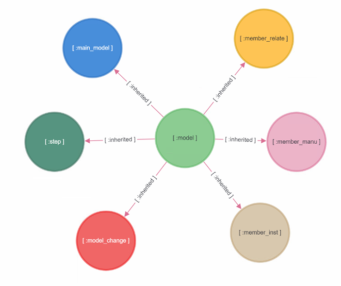
아젠스그래프는 오픈소스 관계형 데이터베이스인 PostgreSQL을 기반으로 구축된 멀티 모델 그래프 데이터베이스다. 이처럼 유니크한 구조적 특성을 바탕으로 수많은 제조 데이터의 저장은 기존에 사용하던 오라클 데이터베이스(RDB)에 맡기고, 연관관계가 1:n 또는 n:n인 경우, 또는 데이터 모델링을 더 쉽게 보고 분석할 필요가 있을 때는 아젠스그래프를(GDB) 통해 조회할 수 있도록 하는 서비스를 구현해냈다.
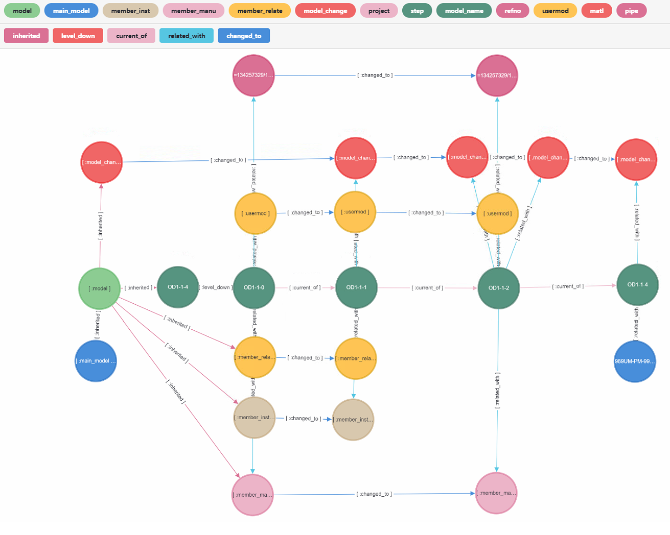
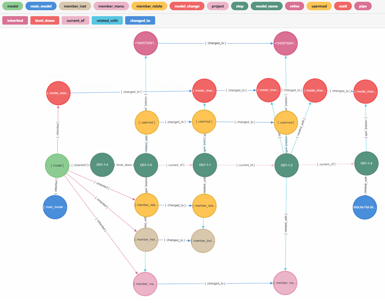
GDB는 엣지(edge) 객체에 의해 노드(node) 간의 관계가 연결되어 있어 쿼리 소요 시간이 크게 단축된다. 아래 D 조선소의 모의 프로젝트를 통해서는 그래프 시각화로 표현한 이미지에 각 데이터를 어떻게 검색하고 추적, 또는 분석할 수 있는지 확인할 수 있다.

우선 2358이라는 프로젝트가 있다고 가정한다. 조선소의 경우, 한 프로젝트는 배 한 척이 될 수 있다. 그 배를 구성하는 자재들의 모델(예:104CM-P, 104UM-P...)을 검색하여, 해당 모델의 제품명을 볼 수 있다. 또는 아래와 같이 제품명을 검색해서 각 모델, 관련 프로젝트, 또는 단계들을 검색해볼 수 있다.

각 모델의 제품은 어떻게 준비가 되었는지에 대한 단계(step)가 있다. 특정 모델이 어떤 구성원과 관계가 있는지, 어떤 프로젝트에 속해 있는지를 분석해 볼 수 있다. 예를 들어, 특정 상선의 도면이 몇 번을 거쳐 수정되었는지, 또는 어떤 자재 부품이 교체되었는지를 정확히 분석해 문제를 해결하거나 업무의 효율을 높일 수도 있는 것이다.

Benefit
위 사례로 보듯, 아젠스그래프는 그래프 모델링의 노드 안에 관계형 테이블 데이터를 품고 있는 멀티 모델 데이터베이스 관리시스템(DBMS)이라고 정의할 수 있다. D 조선소는 아젠스그래프와 같은 새로운 데이터 관리 솔루션을 도입하며 그들이 꿈꾸는 해양 산업의 미래 혁신에 한 발짝 더 다가갈 수 있게 되었다.
지식 플랫폼을 통해 데이터 간의 관계 및 영향도 분석이 편리해졌고, 다양한 단계별 서비스에 따른 변경 이력 추적이 가능해졌다. 그래프 데이터베이스로 데이터 관리 서비스가 한 층 더 발전했지만, 그렇다고 기존에 있던 관계형 데이터베이스를 포기한 것도 아니다. 이는 그래프 데이터베이스가 NoSQL(Not only SQL)의 의미대로, 관계형을 대체하는 것이 아닌, 같은 인터페이스에서 함께 사용이 가능한 관계형 그래프 데이터베이스(RGDB)의 첫 단추를 끼운 것과 같다. 이번 사례는 오라클의 데이터를 활용했지만, 오라클이 아닌 다른 관계형 DB(예: PostgreSQL, MySQL 등)라도 이 사례와 같은 형태로 구현이 가능하다.
노드 간의 관계를 연결할 때나 쿼리 속도는 그래프 데이터베이스가 월등하나, 일반적인 이력 로그 관리는 관계형 DB가 더 뛰어난 것처럼, 각자의 장점을 살려 D 조선소는 데이터 관리와 분석 문제를 해결했다. D 조선소의 직원들은 그래프 DB를 통해 프로젝트에 대한 이력 관리와 데이터 탐색을 더 효율적으로 수행할 수 있게 되었다. 이는 조선소의 선박 엔지니어링뿐만 아니라 반도체 장비, 자동차, 화학 제품 등 어떤 제조 분야에서도 적용이 가능한 부분이다. 또한, 향후에는 서로 다른 시스템과 서로 다른 솔루션, 또는 서로 다른 DB 등 무엇이든, 이러한 융합(Hybrid)의 기술이 새로운 표준으로 거듭날 것으로 기대해볼 수 있다.
그래프 데이터베이스 기반 솔루션을 가진 D 조선소의 Use Case를 다운받으세요!
▶제조 데이터 이력관리 시스템 Use case 자세히 보기
멀티모델 그래프데이터베이스 AgensGraph
60일간 무료로 사용해 보세요
bitnine.net/agensgraph-downloads/
제품 및 기술문의
070-4800-3517 | agens@bitnine.net
'USE CASES > GDB 사용 사례' 카테고리의 다른 글
| 그래프 DB로 구축한 인력 매칭 시스템 (0) | 2022.03.28 |
|---|---|
| 제조기업이 그래프 DB로 디지털 스레드 구현한 방법 (0) | 2021.12.20 |
| AgensGraph Use case #1. 그래프 데이터베이스 도입을 통한 상품 추천 서비스 (0) | 2020.04.27 |
| 지식 그래프로 구현하는 에듀테크의 미래, 맞춤형 AI 교육 솔루션 (0) | 2020.04.03 |
| 의료용 AI, 그래프 데이터베이스 도입으로 AI의 대장암 진단 데이터 신뢰 근거를 마련하다 (0) | 2020.03.26 |