
Background
금융감독원의 ‘보험사기 적발금액 현황’에 따르면 2015년의 적발 금액인 6,584억에 비해 2019년 말 보험사기 적발 인원은 9만 2000여 명, 적발 금액은 8,809억 원으로 역대 최고를 기록하면서 보험 사기 규모가 증가하고 있음을 알 수 있다.
보험사기는 유형은 사기의 의도에 따라 경성 사기와 연성 사기로 나뉜다. 이 중 사전에 계획하여 진행되는 특징을 가진 경성 사기는 다양한 범죄수단과 방법을 이용하여 조직화 양상을 보이며 고도화되는 추세이다.
보험 사기 사건에 대해 수사관들은 의심이 있어도 탄탄하게 짜인 시나리오에 정황을 알기 어렵다. 사기 공모단은 전문가의 도움을 받아 진행한다. 이들은 평가하고 반증하기 어려운 부상을 선택하여 결국 보험 회사는 법적 조처를 하고 법정에서 싸우거나 보험금을 지불한다. 이때 범죄자들이 잡히지 않으면 계속해서 계획을 반복할 수 있다. 또한, 보험사기 방지 시 보험사기 수사 인력의 부족함과 수사 시간이 오래 걸리는 점이 이슈가 되며, 전문지식이 필요하여 오랜 시간이 소요되므로 기존의 방법으로는 해결하기 어려운 점이 많다.
Challenge
계획적인 보험사기 중 대표적인 유형의 가피 공모 보험 사기에 대해서 살펴볼 것이다. 이는 보험 소비자, 서비스 제공업자(병원 및 자동차 정비업체), 보험업 종사자(보험대리점 및 보험설계사)를 주체로 하여 진행된다.
보험업 종사자는 보험 상품의 약점을 파악하여 허위 교통사고를 접수하거나 보험 가입자, 의사와 공모하여 허위 진료기록부를 작성한다. 한 사고에서 끝나지 않고 운전자는 탑승객이 될 수도 있다. 보험회사는 여러 사고에서 이러한 모든 항목을 연결하는 데 어려움을 겪고, 연결을 추적하는 데에 오랜 시간이 걸린다. 실례로 가해자와 피해자가 공모하여 허위 교통사고를 접수하거나 고의로 사고를 내 거액의 보험금을 편취한 사건이 있었다. A 씨는 지인 3명을 태우고 자동차를 운전하던 중 사고를 당해 가해차량 B 씨와 합의하여 거액의 합의금과 차량 수리비를 받고서야 퇴원했다. 알고 보니 둘의 지인들이 겹치고, 과거에도 비슷한 형태의 사고로 보험금을 받은 이력이 있음을 보였다.
이에 다음의 사건사례를 통해 그래프 FDS의 접근 방법과 공모 관계를 알아볼 방법을 살펴본다.
알고보니 가해·피해자가 한패…車보험사기 132명 적발
A 씨는 지인 등 3명을 태우고 자동차를 운전하던 중 사고를 당해 4명이 한꺼번에 병원에 입원했다. 가해 차량 운전자는 B 씨였다. B 씨가 가입한 손해보험사는 합의를 시도했다. 결국 A 씨 등은 거액의 합의금과 차량 수리비를 받고서야 퇴원했다. 금융감독원은 "뭔가 이상하다"는 손보사의 제보를 받았다. A 씨와 B 씨, 주변인들의 연관 관계 등을 빅데이터로 분석했다. 분석 결과 가해자 A 씨와 B 씨는 한패였다. 둘의 지인들이 겹치고, 과거에도 비슷한 형태의 사고로 보험금을 받은 이력이 있었다. A 씨는 전직 보험사 자동차 대물보상 담당자, B 씨는 자동차사고 현장출동 직원이었다. 보험사를 노련하게 다루면서 거액을 받아낸 것도 이유가 다 있었다. 금감원은 이처럼 가해·피해를 공모하는 등의 수법으로 자동차보험 사기를 저지른 혐의자 132명을 적발해 경찰에 통보했다고 28일 밝혔다. A 씨 등 5명은 최근 6년간 인천광역시 일대에서 가벼운 접촉사고를 일부러 내고 1억 3천700만 원을 받았다. 택시 운전사 4명은 경기도 일대에서 최근 3년간 지인을 태우고 차선 변경 차량과 일부러 부딪히거나 급정거해 추돌을 유발하는 수법으로 7천700만 원을 뜯었다. 부산광역시 일대에서 음식 배달 오토바이를 모는 13명은 최근 4년간 오토바이 사고를 공모하는 등의 수법으로 6천700만 원의 '부수입'을 올렸다..(중략)
Solution
(1) Main Idea
A. 교통사고는 우연에 의해 발생하므로 가해 차량과 피해 차량의 탑승자 간에는 어떠한 연결 관계도 발생하지 않을 것이다.
B. 가해자와 피해자가 공모했을 경우, 같은 인원 또는 추가 공모자와 다른 사고를 일으킬 가능성이 있다.
(2) Graph Modeling

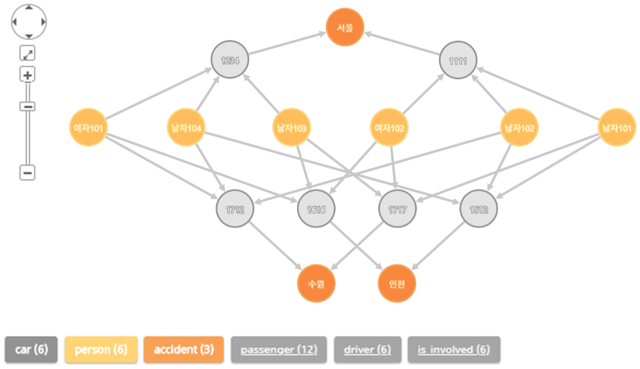
보험사기유형 Dataset
- 서울에서 일어난 자동차 사고는 가해자와 피해자가 공모한 사건이다.
- 동일 인물은 수원, 인천에서 일어난 다른 사고에서도 공모한 전적이 있다.
- 운전자, 탑승자 뿐만 아니라 보험설계사, 의사도 연루되어 있다.
(3) Scenarios & Analysis
가피 공모 보험 사기에 해당하는 그래프 패턴을 찾기 위해서는 의심 사고에 대한 탐색이 먼저 필요하다. 또, 공모 사기단 간에 공유하고 있는 지인들이나 보험설계사, 의사와의 추가적인 관계가 있을 수 있음으로 사고와 연관된 추가적인 관계들을 탐색해야 한다. 공통된 관계를 확인했다면 이들은 주요 인물로 관리한다.
Step 1. 의심 사고 탐색

사건 발생 직후 이와 관련된 운전자, 탑승자를 조회한다. 이를 중점으로 추가적인 관계를 확인해 볼 수 있다.
| MATCH (Accident:accident)<-[link_1]-(Car_1:car)-[link_2]-(Person_1:person) WHERE Accident.지역 = '서울' RETURN *; |
Step 2. 추가적인 관계 확인

발생한 사고와 관련된 자동차와 사람들을 특정 지었다. 또 다른 사고에 연루되어 있는지 확인했으며 이는 용의자로 분류할 수 있다. 지금 우리가 알고 싶은 것은 사기꾼의 전체 고리, 사기에 관련된 모든 사람과 자동차를 밝히는 것이다.
| MATCH (Accident_Seoul:accident)<-[link_1]-(Car_1:car)-[link_2]-(Person_1:person) -[link_3]-(Car_2:car)-[link_4]-(Accident_Other:accident) WHERE Accident_Seoul.지역 = '서울' RETURN *; |
Step 3. 잠재적인 사기 사례 탐지

우리가 사용했던 패턴에 대해 다른 사고에 연루된 사람들의 공모 관계를 찾을 수 있고, 누군가가 사고에 연루된 사람이었던 일부와 사고가 났다면 새로운 용의자를 특정 지을 수 있고 경고를 할 수 있다. 지속적인 사기 사건에 대응하기 위해서는 잠재적인 사기의 탐지가 필요하다. 신규 고객이 보험에 가입하거나 고객이 새 자동차를 등록할 때, 사고가 발생했을 때 갱신되는 데이터에 대해 쿼리를 통해 사기범을 빨리 식별하고 효율적으로 대응할 수 있다.
| match path = (Accident:accident)<-[*..2]-(Involved_person:person)-[relation]-(Potential_person:person) where Accident.사고신고번호='19111' return path; |
Benefit
보험 사기에서의 그래프 FDS는 가해자와 피해자 간의 공모 관계를 가시적으로 표현하여 숨겨져 있던 공모 관계를 직관적으로 확인할 수 있다. 과거의 사고 전적을 바탕으로 의심 관계를 실시간으로 찾으며, 공모자와의 새로운 관계 생성에 대비하여 기존 내용에 확장되어 보여준다. 이 모니터링을 통해 향후에 일어날 보험사기 적발에 도움을 줄 수 있다. 보험 가입자 간의 관계 모델링 시, 수많은 관계 중에서 정해진 룰을 기반으로 공보 관계를 파악할 수 있고 같은 패턴의 사고를 확인하여 빠른 적발에 도움을 준다.
위 보험 공모 사기 유형을 직접 보고 싶다면, AG 클라우드 익스프레스 (AG Cloud Express)의 Graph for Fraud Detection Use Case 데이터셋으로 실행해볼 수 있다. 비트나인 공식 홈페이지를 통해 접속할 수 있으니 본 글을 참고하거나, 제공된 튜토리얼로 보험 공모 사기를 이해하고 적발하는 방법을 실행할 것을 권한다.
G-FDS, 이상행위 탐지의 최강자
그래프 FDS 소개 G-FDS는 그래프 기술(Graph Technology)을 기반으로 한 이상행위탐지시스템(FDS)입니다. 모든 데이터 간의 관계를 연결해 전체적인 흐름에서의 탐지 환경을 제공하며, 기존 FDS에서는 활
bitnine.tistory.com
글: 비트나인 그래프 AI 센터
<참고 문헌>
변혜원ㆍ정재호, 국내 보험사기 현황과 방지 방안, 보험연구원, 2019
멀티모델 그래프데이터베이스 AgensGraph
60일간 무료로 사용해 보세요
bitnine.net/agensgraph-downloads/
제품 및 기술문의
070-4800-3517 | agens@bitnine.net
'USE CASES > 사례 연구' 카테고리의 다른 글
| 그래프 FDS로 신용 카드 사기 적발하는 방법 (0) | 2021.05.04 |
|---|---|
| 그래프 모델링으로 데이터 흐름(Data Flow) 파악하기 (0) | 2021.04.29 |
| 그래프 모델링으로 알아보는 추천 시스템 (0) | 2021.03.29 |
| 그래프 모델링으로 알아보는 FDS (0) | 2021.03.19 |
| 데이터 모델링이란? (그래프 DB 편) (0) | 2021.02.08 |